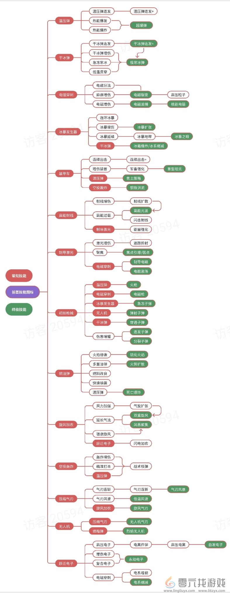
《向僵尸开》全技能分支前置分享
《向僵尸开炮》是一款制作精良、画风独特的射击Roguelike手游,玩家需要不断地提升自己的射击技巧和战斗策略,与僵尸进行殊死搏斗。下面是零六小编给大家带来的《向僵尸开》全技能分支前置分享,感兴趣的小伙伴们一起来看看吧。
06zyx.com
06zyx.com
《向僵尸开》全技能分支前置分享
零六游戏,游戏平台零六找游戏
零六游戏公众号
免责声明:我们致力于保护作者版权,注重分享,被刊用文章【本页文章内容】因无法核实真实出处,未能及时与作者取得联系,或有版权异议的,请联系零六找游戏管理员,我们会立即处理!
便捷联系:微信公众号搜<零六游戏>联系在线客服即可
相关游戏资讯
猜你喜欢内容
热门推荐
最新开服推荐
游戏攻略
加入收藏
